BFH Handwriting Website
Jump to navigation
Jump to search
Hosting[edit]
Website and domain name are hosted with Namecheap.
Dependencies[edit]
composer is not installed on the Namecheap servers & won't install due to permissions errors. So it seems unlikely to be able to use composer to install the PHP packages.
Production[edit]
- Authorizenet SDK
- PayPal REST API SDK
Development[edit]
- PHPUnit
- PHP Documentor
Development environment[edit]
Unit testing[edit]
TK. Selenium? See Using PHPUnit
Local[edit]
- Host: PHPStorm provides a built-in server at http://localhost:63342/bfhhand_web/ (63342 is the default port.) [1]
- When
IS_DEVis set totruein theapp_state.phpconfig file, the URL above will be used as the base URL of the site. Otherwise the production URL will be used.
Staging[edit]
Deploying the site[edit]
See BFH Handwriting Website Deployment.
- Deploy using PHPStorm's Sync with deployed to..." command.
- Make sure to exclude the necessary local and remote paths from the sync, e.g.
sassandvendorlocally, and shared PHP directories and WordPress directories on the remote server.
- Make sure to exclude the necessary local and remote paths from the sync, e.g.
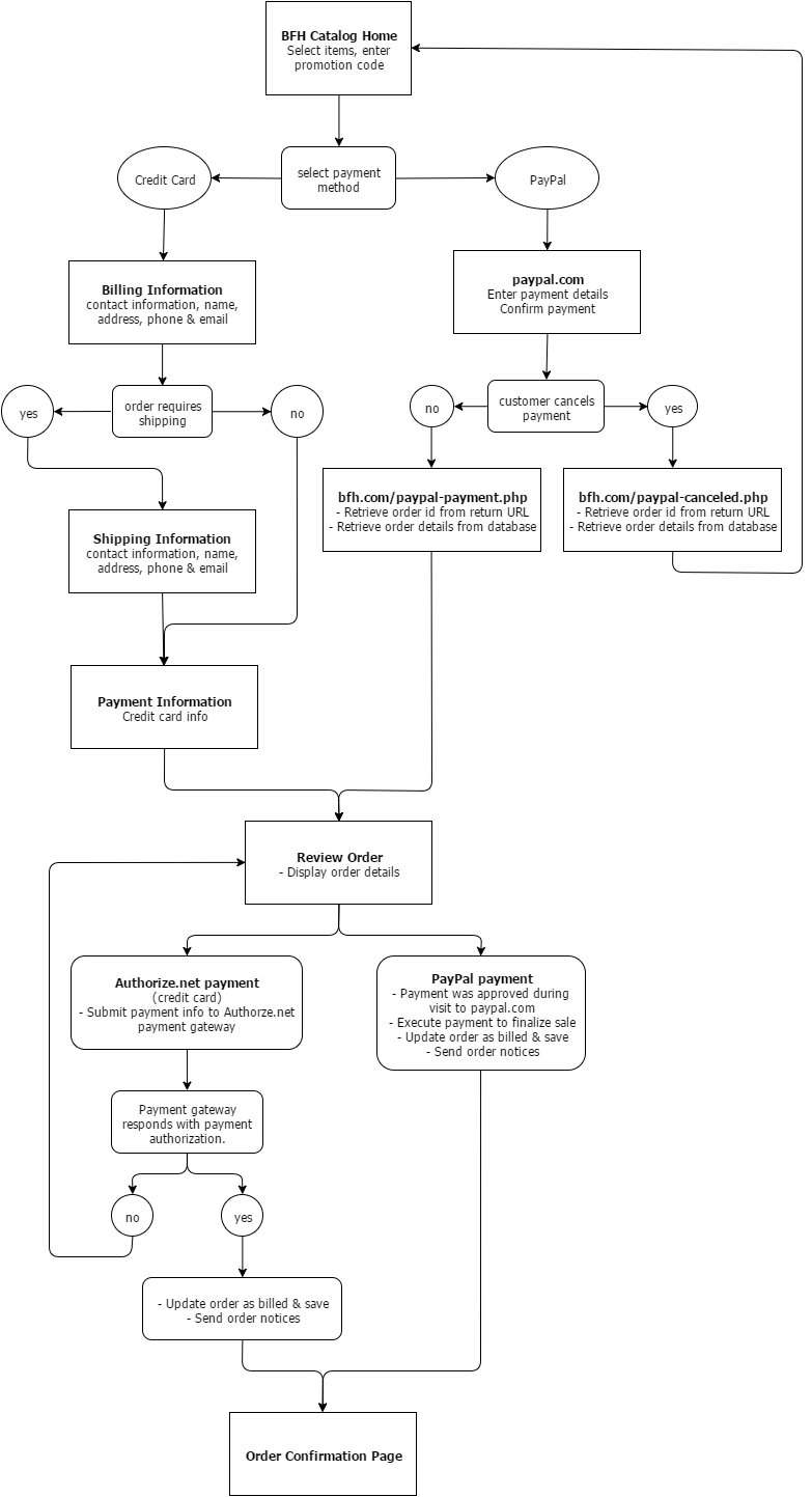
Shopping Cart[edit]
(Source: Google Drive)
See also[edit]
External links[edit]
- bfhhand_web Readme - GitHub
- Foundation with Sass - Wiki
Notes[edit]
- ↑ Built-In Web Server -- PHPStorm documentation
